|
Fundamental TechnologiesVoyager LECP Pages |
Feb. 6, 1979
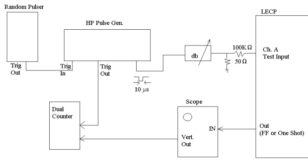
b Channel
b
100 KeV into b, Read out on b-1 disc
| Input Rate | Output Rate | In | Out |
(Cycles per Second) |
|||
649 |
649 |
||
1.43K |
1.43K |
12.6K |
12.4K |
3.02K |
3.00K |
35.8K |
34.0K |
8.52K |
8.40K |
78.9K |
68.6K |
12.5K |
12.2K |
132K |
102K |
18.9K |
18.3K |
166K |
121K |
35.4K |
33.4K |
229K |
149K |
67.0K |
59.2K |
316K |
176K |
134K |
103K |
501K |
203K |
156K |
113K |
633K |
214K |
242K |
151K |
||
324K |
174K |
||
431K |
190K |
||
630K |
|||
Channel A
Feb. 6, 1979
A1 One-Shot Out (J11-23) |
A2 (FF Out) |
A0 (¸ 8 Output FF) |
|||
Input |
Output Rate |
In |
Out |
In |
Out |
(kilo cycles per second) |
|||||
12.6 |
12.5 |
13.7 |
6.8 |
12.6 |
1.61 |
55.1 |
49.7 |
21.8 |
10.6 |
20.9 |
2.69 |
79 |
68 |
41.5 |
19.7 |
41.0 |
5.42 |
134 |
102 |
64.4 |
29.7 |
76.9 |
9.93 |
196 |
146 |
126 |
54 |
114 |
14.7 |
256 |
180 |
175 |
72 |
177 |
23.5 |
410 |
254 |
205 |
83 |
353 |
51.0 |
676 |
346 |
326 |
116 |
499 |
78.8 |
456 |
142 |
678 |
123 |
||
677 |
|||||


Feb. 22, 1979
r = R/(1 + RT) Lifetime = 1 rT
1 + RT = R/r r = R(1 rT)
RT = R/r 1 r = R rRT
T = 1/r 1/R = (R r)/(Rr) r(1 + RT) = R
r = R/(1 + RT)
r = 100K
R = 260K
T = (260K 100K)/((260K)(100K)) = 160K/((260)(100)KK) = 1.6/(260K) = 6.15 ms
| R | 1 + RT | r(calc) | r(act) |
| 10K | 1.062 | 9.42K | 9.6K |
| 20K | 1.123 | 17.8K | 18.5K |
| 40K | 1.246 | 32.1K | 35K |
| 80K | 1.492 | 53.6K | 58K |
| 150K | 1.922 | 78.1K | 82K |
| 250K | 2.54 | 98.4K | 99K |
| 500K | 4.08 | 123K | 110K |

a
r = 150K
R = 233K
T = (233-150)/((233)(150)) = 2.37 ms
R |
1 + RT |
r(calc) |
r(act) |
20K |
1.0474 |
19.1K |
19.1K |
40K |
1.095 |
36.5K |
37K |
80K |
1.190 |
67.2K |
68K |
150K |
1.36 |
110K |
110K |
250K |
1.59 |
157K |
155K |
500K |
2.185 |
229K |
201K |
600K |
2.422 |
248K |
210K |
Feb. 22, 1979
10 mc Sr90 source from GSFC, thru G-10 cover (1/64")
A0 Read out 201 K max; could not see roll-over
A1 Read out 190 K max, could not see roll-over
Return to Voyager LECP Data Analysis Handbook Table of
Contents.
Return to Fundamental Technologies Home Page.
Last modified 12/2/02, Tizby Hunt-Ward
tizby@ftecs.com
Original page by I. Robertson